Solarleuchte im Eigenbau - Bauteileauslegung

Fragen zu Schaltungen, Elektronik, Elektrik usw.

Moderator: T.Hoffmann

Antworten
Benutzeravatar
RoyBär
Mega-User
Mega-User
Beiträge: 385
Registriert: Sa, 25.02.06, 16:16
Wohnort: Berlin

Do, 08.06.06, 19:57

Ich scheine wohl was verpasst zu haben, oder so?
Ich dachte zum Laden eines Akkus sei vorrangig der Stromfluss relevant und nicht die Spannung, die sollte jedoch auf alle Fälle grösser als die Akkuspannung sein. Wenn das Panel nur 10 mA bringt, dann taugt die ganze Schaltung nichts, weil der Akku nicht geladen wird. Wenn das Panel jedoch mit 250 mA auf den Akku ballert ist der auf längerer Zeit gesehn, am Aufgeben. (ich kenn mich mit Solarpanels aber nicht aus, das ist das Problem)

Ach lithi tschuldige, das mit dem Nachtmodus, da hab ich was vedreht, du hast recht mit dem Fototransi.
Mr_T
Mega-User
Mega-User
Beiträge: 262
Registriert: So, 05.02.06, 02:37

Do, 08.06.06, 21:04

Wenn man aber die Ladespannung zwischen 1.5 und 1.7V hält, dann passt das. Dann wird eben bis dahin geladen und keinesfalls mehr. Und 1.5-1.7V sind für ne NiMH-Zelle OK.


Cheers
Benutzeravatar
RoyBär
Mega-User
Mega-User
Beiträge: 385
Registriert: Sa, 25.02.06, 16:16
Wohnort: Berlin

Fr, 09.06.06, 04:39

Also scheint man Akkus auch "sorum" laden zu könne. Spannungsgesteuert und nicht Stromgesteuert mein ich . Ich hab gelesen und das hab ich in letzter Zeit sehr viel, das der Ladestrom etwa bei 10% der Kapazität liegen sollte. Bei 10% kann der Akku auch längere Zeit geladen werden, da keine überhitzung zu befürchten ist, dann sind 10% sowas wie ein Kompromiss zwischen Laden und Erhalten.
Ach und die Spannung sollte sich dann auf etwa max Akkuspannung ein stellen, soll heißen man kann ne 1,2V Zelle auch mit 3 V oder so laden. Das kenn ich so, nun frag ich mich ob beides richtig ist und ob das dann nur ne andere Herangehensweise ist.

:) Führen wirklich alle Wege nach Rom?
Mr_T
Mega-User
Mega-User
Beiträge: 262
Registriert: So, 05.02.06, 02:37

Fr, 09.06.06, 06:56

Man kann nen Akku auch mit 10V laden, solange der Strom unter 1C (=Akkukapazität in Ah) bleibt und der Akku nicht über seine Ladeschlussspannung (~1.5V) geladen wird. Dabei wird dann aber nicht wirklich mit 10V geladen, da die Strombegrenzung durch eine Spannungssenkung veranlasst wird (weniger Differenzspannung->weniger Strom).
Man kann somit auch mit 1.5-1.7V laden, da der Strom dann durch die fehlende Spannungsdifferenz gegen 0 geht.

Das mit 1/10C = Erhaltungsladung ist FALSCH!
1/10C = Normalladung
3/10C = Beschleunkigtes Laden
1-1.5C = Schnellladen

1/30C = Erhaltungsladen

Normalladung, beschleunigtes Laden und Erhaltungsladen geht bei allen Akkus, beim schnellladen sollte man evtl. die Temperatur der Akkus überwachen und bei ~50°C den Strom senken/wegnehmen.



Cheers
Benutzeravatar
RoyBär
Mega-User
Mega-User
Beiträge: 385
Registriert: Sa, 25.02.06, 16:16
Wohnort: Berlin

Fr, 09.06.06, 14:03

Genau so hat ichs mir gedacht und du hast zu "Papier" gebracht.
Ich sagte aber nicht 1/10 sei Erhaltungsladung. Ich meinte nur das meines Wissens der Akku bei 1/10 "ewig" geladen werden kann ohne das er kaputt geht, bei schnelleden zum Beispiel ist ers irgendwann. Demzufolge habe ich für mich geschlussfolgert, das dann 1/10 wohl ein Kompromiss zwischen erhalten und laden (schnellladen) ist. Letzendlich hatte ich genau das im Kopf herumschwirren wie du.
Danke für deine Ausführung.
Benutzeravatar
Qs'Tree
Mega-User
Mega-User
Beiträge: 196
Registriert: So, 04.06.06, 19:30
Wohnort: Bayern

Mi, 21.06.06, 19:48

Hallo zusammen,

habe nun nochmal vieles probiert und das ist dabei herausgekommen.
583_Schaltplan_1.gif
583_Schaltplan_1.gif (2.99 KiB) 111335 mal betrachtet
Ein Testaufbau mit einer hyperhellen weißen LED (16000mcd 20° 5mm) ist heller als alle Solarlampen, die ich bisher gesehen habe. 8)
Noch interessanter wird die Schaltung mit einer 0.5Watt LED weiß 14000mcd 75° 5mm 3.5V ohne Vorwiderstand. Da kann man sich schon fast die 230V Außenbeleuchtung sparen :wink:

Auch der Ladevorgang funktioniert (Langzeiterfahrungen muß ich noch sammeln). Kosten der Bauteile ca. 17,- Euro (ohne Gehäuse).

Mal noch eine Tag/Nacht-Gegenüberstellung:
583_Solarlampentest_1.jpg
Wer hat Verbesserungsvorschläge bzw. was kann optimiert werden?
Nachtrag: Diese Schaltung funktioniert, die Bauteilauslegung wurde aber noch verbessert!!!
Zuletzt geändert von Qs'Tree am Mo, 09.07.07, 16:08, insgesamt 1-mal geändert.
bimbel83
User
User
Beiträge: 24
Registriert: Mo, 22.05.06, 21:44
Kontaktdaten:

Mo, 26.06.06, 22:26

Mich würde immernoch die Schaltung mit einem FET und dem PR4401 interessieren, wie es Mr_T gepostet hatte.

Ich würde auch sofort damit anfangen, aber irgendwie komm ich mit der Schaltung noch nicht ganz klar.

1. Wozu soll die Diode nach der Solarzelle dienen? Darüber fallen doch nur sinnlos 0,7V ab?
2. Was für einen Fototransistor würdet ihr empfehlen?
3. Welcher FET würde sich dafür eignen?
4. Müsste man nich noch etwas einbauen, damit die Akkus langsamer geladen werden? Langt da ein Vorwiderstand?

So, das war es auch schon :P

Hoffe es geht noch jemanden ähnlich.
Benutzeravatar
Qs'Tree
Mega-User
Mega-User
Beiträge: 196
Registriert: So, 04.06.06, 19:30
Wohnort: Bayern

Mi, 28.06.06, 23:17

Habe jetzt mal den PR4401 bestellt und werde das Teil mal antesten.
@bimbel83
zu 1. Die Diode ist erforderlich, damit bei Dunkelheit kein Strom von den Akkus über das Solarpanel fließen kann
zu 2. Ich gehe immer noch davon aus, dass man keinen Fotowiderstand braucht. Prinzipiell ist das Solarpanel ja schon einer.
zu 3. Keine Ahnung :roll:
zu 4. Der Ladestrom des Solarpanels ist so gering, dass ein Vorwiderstand nicht unbedingt erforderlich ist

Wenn ich alle Teile beisammen habe werde ich mal einwenig basteln und wieder was von mir hören lassen :wink:
Benutzeravatar
Qs'Tree
Mega-User
Mega-User
Beiträge: 196
Registriert: So, 04.06.06, 19:30
Wohnort: Bayern

Mi, 05.07.06, 23:28

Tach zusammen,

habe nun viel probiert und eine (für mich) sehr gute Lösung gefunden. :D
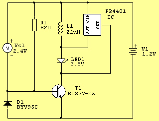
Hier der Schaltplan
583_SchaltplanPR4401_1.jpg
583_SchaltplanPR4401_1.jpg (33.03 KiB) 111318 mal betrachtet
Hier nochmal zwei Darstellung Nacht & Tag
583_PR4401Nacht_1.jpg
583_PR4401Nacht_1.jpg (49.1 KiB) 111314 mal betrachtet
583_PR4401Tag_1.jpg
Hier die Bauteilliste und ca. Preise
Menge Bezeichnung Preis (ca.)
1 BYV95C 0,18
1 BC337/25 0,18
1 R 866 Ohm 0,11
1 RWE Solarmodul 5,99
129mW, 2,4V, 53,6mA 57x50mm
1 Ni-MH Akku 700mA 0,95
1 Ultrahelle LED 0,27
weiß 7000mcd 20° 5mm 3.1V
1 IC PR4401 0,95

Gesamt 8,63 Euro

Bei vollem Akku leuchtet die LED ca. 25 Stunden. Der Akku wird bei optimaler Sonneneinstrahlung voll geladen, wobei dies ja nur im Hochsommer der Fall ist.
Die beste Lichtausbeute wurde mit einem BC337/25 erreicht. Evtl. kann durch eine andere Spule noch mehr Helligkeit erzielt werden.
Eine Schaltung mit MOSFET ist noch in Arbeit, hierfür benötige ich aber erst einen MOSFET der bereits bei 1,2 Volt arbeitet. Kann hier jemand helfen? Auch wird die Schaltung geringfügig aufwendiger, da dennoch ein Transistor erforderlich ist.
Nachtrag: Diese Schaltung funktioniert nicht, Akku wird nicht geladen !!!
Zuletzt geändert von Qs'Tree am Mo, 09.07.07, 16:10, insgesamt 2-mal geändert.
Benutzeravatar
schommy
Super-User
Super-User
Beiträge: 50
Registriert: Mo, 20.03.06, 08:29

Do, 06.07.06, 09:28

Hallo Qs'Tree

deine Schaltung finde ich super und möchte sie nachbauen. Ich kenne mich in Elektronik nicht so gut aus. Was ist denn der L1 mit 22uH und das IC PR4401 find ich in keinem Katalog.

Gruß
root
Mega-User
Mega-User
Beiträge: 459
Registriert: Di, 28.03.06, 21:32

Do, 06.07.06, 09:36

L1 ist eine Induktivität (z.B. eine Spule) mit einer Induktivität von 22uH (mirko Henry).

Den PR findest du hier. Stand übrigens auch auf Seite 1 des Threads :wink:
Benutzeravatar
Fightclub
Post-Hero
Post-Hero
Beiträge: 5114
Registriert: Mi, 01.03.06, 18:40

Do, 06.07.06, 09:51

Hallo Q's Tree, wirklich tolles Teil was du da gemacht hast! Du sagtest bei voll geladenem Akku würde das ganze 25 Stunden leuchten, kannst du irgendwas dazu sagen wie lange das Panel bei normaler Sonneneinstrahlung braucht um den Akku zu laden?
Benutzeravatar
Qs'Tree
Mega-User
Mega-User
Beiträge: 196
Registriert: So, 04.06.06, 19:30
Wohnort: Bayern

Do, 06.07.06, 19:36

@Fightclub:
Ich hatte die Schaltung am Dienstag für ca. 12 Stunden in den Garten gelegt, davon war die Solarzelle rund 6 Stunden vollem Sonnenschein ausgesetzt. Anschließend hab ich den Akku entladen (Charge Manager 2010), laut Display war der Akku bereits mit über 500mA geladen. Laut Beschreibung liefert das Solarpanel 53-72mA, somit wäre der 700 mA Akku nach 10-13 Std., unter vollem Sonnenschein, komplett geladen.
Nachts benötigt die Schaltung ca. 28mA (ja nach verwendeter LED), somit ergibt sich bei vollem 700mA Akku ein max. Dauerbetrieb von rund 25 Std.
Noch viel Theorie dabei :wink: mal sehen ob die Praxis diese bestätigt.
Benutzeravatar
schommy
Super-User
Super-User
Beiträge: 50
Registriert: Mo, 20.03.06, 08:29

Fr, 07.07.06, 21:08

Hallo Qs'Tree

ich habe deine erste Schaltung nachgebaut, da C.. nicht genau das gleiche Solar-Panel, wie vorgeschlagen hatte, habe ich eine stärkere Version genommen, um auch die drei 1,2 Volt 2100 mA Akkus zu laden. Ich teste gerade die 0,5 Watt LED wie lange die Akkus durchhalten.

Gruß
Benutzeravatar
Doc_McCoy
Hyper-User
Hyper-User
Beiträge: 1962
Registriert: Sa, 03.06.06, 15:49
Wohnort: Neualbenreuth
Kontaktdaten:

Fr, 07.07.06, 22:14

Echt super Sache; vielleicht bau ich mir mal sowas nach.
Aber eine Frage hätte ich noch: Was bringt dann die Induktivität?
Benutzeravatar
Fightclub
Post-Hero
Post-Hero
Beiträge: 5114
Registriert: Mi, 01.03.06, 18:40

Sa, 08.07.06, 09:18

lies mal auf der seite die root gepostet hat, also von dem PR4401. Da steht dass der PR4401 noch eine kleine Induktivität braucht.
Benutzeravatar
schommy
Super-User
Super-User
Beiträge: 50
Registriert: Mo, 20.03.06, 08:29

Sa, 08.07.06, 10:26

Hallo,

die erste Nacht haben die Akkus mit 2100 mA für die 0,5 Watt LED (350 mA) durchgehalten. Jetzt werde ich mal einen Langzeittest machen und eine Lampe suchen in der ich die Schaltung mit der LED einbauen kann. Dann bekommt unser Gartenhäuschen eine ökologische LED Beleuchtung die nicht zu übersehen sein wird, wie gekauften Funzelsolarleuchten aus dem Baumarkt. Wenn meine Solarleuchte fertig ist, poste ich dann natürch ein paar Bilder hier ins Forum.
Benutzeravatar
lithi
Hyper-User
Hyper-User
Beiträge: 1406
Registriert: So, 26.03.06, 16:49
Wohnort: Fuldabrück
Kontaktdaten:

Sa, 08.07.06, 12:59

es hat ganz den Anschein das diese Schaltung(die mit dem PR4401) eine enorme Leistung hat und vorallem ist sie etwas billiger als die Erste.
denke ma werds ma nachbauen wenn ich ma Zeit hab!

aber es ist echt eine gelunge Umsetzung
Benutzeravatar
Doc_McCoy
Hyper-User
Hyper-User
Beiträge: 1962
Registriert: Sa, 03.06.06, 15:49
Wohnort: Neualbenreuth
Kontaktdaten:

Sa, 08.07.06, 16:11

Sry, habe ich übersehen, aber trotzdem danke.
Bin gespannt auf die Bilder! :shock:
Benutzeravatar
Qs'Tree
Mega-User
Mega-User
Beiträge: 196
Registriert: So, 04.06.06, 19:30
Wohnort: Bayern

Mi, 12.07.06, 22:53

Tach zusammen,

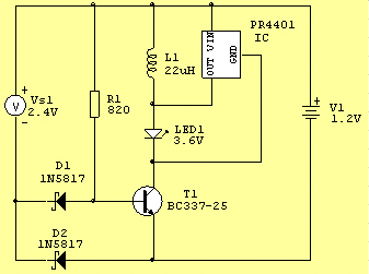
habe noch Verbesserungsmöglichkeiten gefunden. Zum einen war die Diode falsch definiert :roll:
und zum anderen kann man durch eine weitere Diode die Helligkeit der LED erhöhen. 8)
Die neu definierten Dioden 1N5817 haben nur eine Verlustspannung von 0,45V anstatt der üblichen 0,7V.
In meiner alten Schaltung war sogar eine Diode mit einem Spannungsverlust von 1,35V angegeben. :oops:

Durch die zusätzliche Diode wird das Solarpanel vom Transistor entkoppelt. Dies hat zwei Effekte
1. wird die LED heller, da ich keine Verluste über das Solarpanel habe
2. wird der Akku besser geladen, weil kein/kaum Strom über R1 und D1 fließt

Viel mehr ist jetzt aber nicht mehr drin. :wink:
583_SchaltplanPR44012_1.jpg
583_SchaltplanPR44012_1.jpg (49.73 KiB) 111309 mal betrachtet
Nachtrag: Diese Schaltung funktioniert nicht, Akku wird nicht geladen !!!
Zuletzt geändert von Qs'Tree am Mo, 09.07.07, 16:09, insgesamt 1-mal geändert.
silversurfer
Super-User
Super-User
Beiträge: 83
Registriert: Mi, 28.06.06, 16:44

Mo, 17.07.06, 09:47

Ich will ja allgemein nicht mopeln, aber erzeugt der PR4401 zusammen mit der Induktivität nicht einige Spannungsspitzen? (das ist doch auch das Funktionsprinzip eines Step-Up-Konverters, oder?)
Wäre das dann nicht auf die Dauer gefährlich für die LED?

Wie wäre es mit einem Kondensator + Schutzdiode zum Puffern? Man hätte da allerdings wieder Verluste an der Diode.
pokermants
User
User
Beiträge: 12
Registriert: Di, 18.07.06, 11:17

Di, 18.07.06, 11:25

Hallo an euch alle!

ich finde eure Beiträge super interessant und möchte die Schaltungen auch mal nachbauen, da ich schon lange nach der perfekten Solarleuchte suche. Meine Frage an euch: Wo kauft Ihr denn die ganzen Bauteile wie Transistoren und Widerstände, Spulen, Dioden? Wo bekomme ich die BYV95C Diode her? Was verwendet Ihr für Widerstände Kohleschicht? welche Wattzahl müssen die haben 1/10, 1/5 1/2 W? LEDs habe ich bereits bei Lumitronix bestellt, Akkus und Solarzellen zu Hause. Sorry ich bin blutiger Anfänger, sorry wenn ich was leichtes gefragt habe.

Vielen Dank, gut bastel Tobias!
Benutzeravatar
Fightclub
Post-Hero
Post-Hero
Beiträge: 5114
Registriert: Mi, 01.03.06, 18:40

Di, 18.07.06, 11:28

hi pokermants. als shop kann man reichelt.de sehr empfehlen, da solltest du alles bekommen was du brauchst. widerstände sind, wenn nicht anders beschrieben, meist Kohleschicht 1/4W. Du solltest aber nochmal nachprüfen ob deine solarzellen und akkus den werten mit der schaltung ähneln oder übereinstimmen, denn wenn das solarpanel z.b. eine zu geringe spannung o.ä. hat könnte das ganze evtl. damit nicht funktionieren

mfg fightclub
Benutzeravatar
Qs'Tree
Mega-User
Mega-User
Beiträge: 196
Registriert: So, 04.06.06, 19:30
Wohnort: Bayern

Di, 18.07.06, 21:55

Kann die Infos von Fightclub, bis auf die Solarmodule, nur bestätigen. Die Module habe ich bis dato leider nur bei Conrad gefunden, hätte aber gerne eine günstigere Bezugquelle :cry:

Noch zwei Infos für all diejenigen, die die Schaltung mit dem 1,2V Akku & PR4401 nachbauen wollen.
Die Diode 1N5817 scheint es nicht mehr zu geben. Als Alternative kann eine 1N5819 verwendet werden. Die BYV95C sollte auch durch eine 1N5819 ersetzt werden.
Weiterhin ist der Widerstand R1 mit 820 Ohm sehr klein. Dadurch beginnt die LED bereits bei beginnender Abenddämmerung zu leuchten. Hier kann noch optimiert werden. Mit steigendem Widerstand wird allerdings auch die Helligkeit der LED verringert, da der Transistor nicht mehr voll durchschaltet.

btw, Der PR4401 erzeugt sicherlich Spitzen aber laut Hersteller ist keine weitere Schutzbeschaltung via Diode oder Elko erforderlich, und mein Ziel war eine Schaltung mit wenigen & günstigen Bauteilen :D

Viel Spaß beim Testen und Verbessern.
Benutzeravatar
Fightclub
Post-Hero
Post-Hero
Beiträge: 5114
Registriert: Mi, 01.03.06, 18:40

Di, 18.07.06, 21:59

ah ok habe nämlich bei reichelt schon nach dem solarmodul totgesucht aber nichts passendes gefunden.

würde für den R ein 910Ohm Widerstand reichen? könnte man das ganze nicht noch mit einem zusätzlichen 1k Poti optimieren? :wink: so ein 1k poti in verbindung mit dem 820 Ohm R wäre doch sicherlich nicht schlecht oder?
Antworten