heute stehe ich vor folgender Tatsache und verstehe die Hintergründe leider nicht:
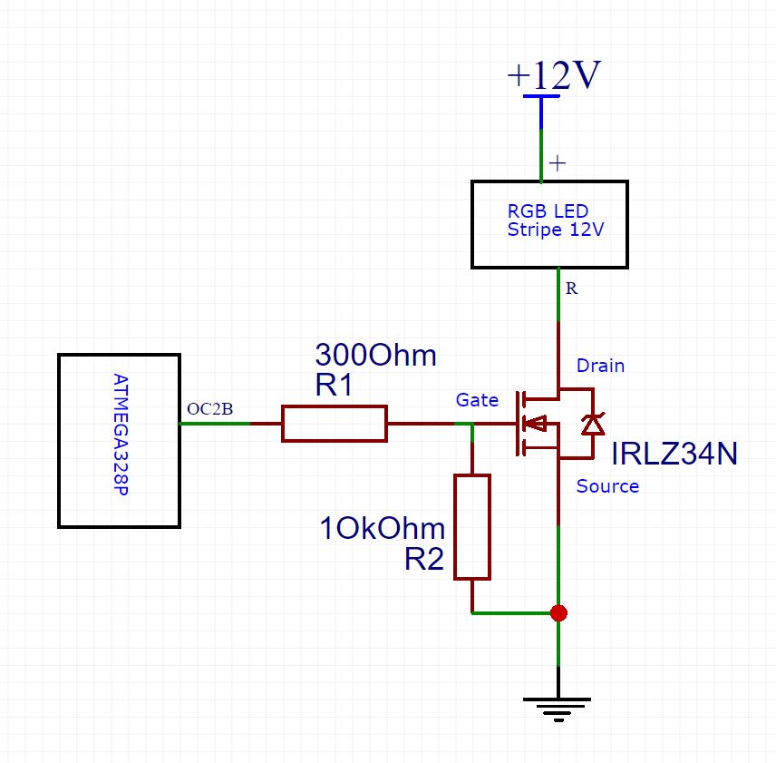
ich habe mittels ATMEGA328P eine Schaltung aufgebaut, um eine RGB-LED zu schalten bzw. faden zu lassen. Das funktioniert soweit ganz gut, also bin ich nun den Schritt von einer einzelnen RGB-LED (20mA, gemeinsame Anode) auf einen winzigen Abschnitt eines LED-Stripes (12V, gemeinsame Anode) gegangen. Dazu habe ich nun mal testweise einen IRLZ34N verwendet. Die vereinfachte Schaltung ist angehängt, wobei ich aber zwecks Übersichtlichkeit die Beschaltung des µC weggelassen habe.
Jedenfalls ist nun das PWM-Signal genau invertiert im Vergleich zum Test an der RGB LED (1 = HIGH, 255 = LOW).
Da sowohl die einzelne LED als auch der Stripe gemeinsame Anode haben, verstehe ich aber das Ergebnis nicht. Bei beiden Aufbauten ist doch die Anode an + und Masse wird durch den µC geschalten. In einem Fall direkt, im anderen Fall über den IRLZ34N.
Habe bereits daran gedacht, ob es ein Problem mit der PWM-Frequenz in Verbindung mit dem MOSFET ist. Softwareseitig habe ich hier eine invertierte Fast PWM ("set on compare match, clear at bottom") mit Prescaler 64 am laufen. Dass ich hier non-inverted verwenden könnte ist mir klar, ich wollte jedoch verstehen wieso es sich so verhält wie es sich verhält.
-- EDIT -- ich glaube, ich habe es mir gerade selbst erklärt. Bei der einzelnen LED ist der Potentialunterschied bei LOW erreicht, beim LED-Stripe aber bei HIGH (MOSFET schaltet dann Masse durch)
Wenn es stimmt, dann betreibe ich bei 16MHz Taktfrequenz, 8 Bit Auflösung und Prescaler 64 hier also die PWM mit einer Frequenz von 16*10^6 / 2^8 / 64 ~= 1kHz
Kommt der IRLZ34N damit klar? Kann ich die Frequenz eigentlich hardwareseitig noch reduzieren, außer von Fast PWM auf Phase Correct PWM umzustellen?
Bin über jeden Denkanstoß dankbar
Vielen Dank & lg




