Da ich ja demnächst sowieso bei Reichelt und hier bestelle (siehe Sternenhimmel) und da meine Freundin in kürze Geburtstag hat, habe ich mir gedacht, "warum nicht so ein tolles selbstbaumoodlight verscheknen". Also flux mal gegoogelt, dabei einige anregungen gefunden und zu folgendem Schluss gekommen:
Ich werde die Schaltung dieser "LED Mood Lamp" etwas modifizieren, da der Lampe imo ncoh einige funktionen Fehlen.
Hingesetzt, die Schaltung ausgetüftelt. Nun stehe ich (da ich leider kaum Ahnung von Elektronik habe *gg*) vor 2 kleine Probleme.
Das erste (sicherlich einfacher zu lösen):
Ich würde gerne 1 Poti zur Farbsteuerung anschließen. Nur wie mache ich das?
Der PIC den ich verwende hat einen Analog-Digital-Wandler (oder so) der eine Spannung zwischen 5 und 0 Volt in einen Wert von 0 bis 1023 umwandelt und diesen ausgibt.
Wie muss jetzt das Potentiometer an den Eingang, um die Spannung zu regeln?
Für Berechnungen fehlte mir bisher immer I.
Zum 2. (etwas komplizierter):
Das 2. Problem betrifft die Programmierung.
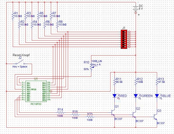
Der PIC hat insgesammt 16 Ein-/Ausgänge, wovon 8 auch als Messeingänge für Analoge Signale dienen können.
Da ich mich bisher noch nicht wesentlich mit dem Thema Microcontrollerprogrammierung auseinandergesetzt habe, komme ich zu dem Problem:
Ich würde gerne einige A-Ports für die Schalter nehmen (Digital eingänge) und nur einen für die analog-Messung.
Bisher habe ich im Internet zwar Anleitungen gefunden, wie diese Messung ein-/uszuschalten ist, aber ich weiß nicht ob es nicht zu "aufwändig" für den Controller ist, jedesmal umzustellen (zumal die Umstellung auch Zeit kostet) wenn es doch auch die einfache möglichkeit gibt.
Ich programmiere in JAL, da die ursprüngliche datei eben in dieser Sprache verfasst war.
Ich hoffe dass ihr mir helfen könnt
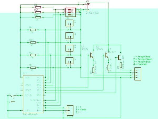
/edit: Schaltplan vergessen
/edit2: Nach ncoh etwas suchen hab ich ncoh was gefunden.
Ich hbe den Schaltplan insofern geändert, dass DIP 02 jetzt an RA3 und der Poti (bzw die Schaltung die die Spannung von 0-5 Volt regelt) an RA0 hängt.
Kann ihc mit dem Assemblercode
BCF 0x9F, 0
BSF 0x9F, 1
BSF 0x9F, 2
BSF 0x9F, 3
den Eingang RA0 als Analog- und die anderen als Digital-Eingänge definieren???


